Mda Mb 231 Triple Negative





Plos One Expression Of Gata3 In Mda Mb 231 Triple Negative Breast Cancer Cells Induces A Growth Inhibitory Response To Tgfss

Plos One Expression Of Gata3 In Mda Mb 231 Triple Negative Breast Cancer Cells Induces A Growth Inhibitory Response To Tgfss

In Vivo Antitumor Performance In Subcutaneous Mda Mb 231 Human Download Scientific Diagram

In Vivo Antitumor Performance In Subcutaneous Mda Mb 231 Human Download Scientific Diagram

Therapeutic Effect Of Fulvestrant In Triple Negative Erb Mda Mb 231 Download Scientific Diagram

Therapeutic Effect Of Fulvestrant In Triple Negative Erb Mda Mb 231 Download Scientific Diagram

Mda Mb 231 Atcc Htb 26

Mda Mb 231 Atcc Htb 26

Hfn Recognition Of Triple Negative Breast Cancer Cells A Mda Mb 231 Download Scientific Diagram

Hfn Recognition Of Triple Negative Breast Cancer Cells A Mda Mb 231 Download Scientific Diagram

Figure 2 Targeting Akt3 Signaling In Triple Negative Breast Cancer Cancer Research

Figure 2 Targeting Akt3 Signaling In Triple Negative Breast Cancer Cancer Research

Figure 2 Targeting Akt3 Signaling In Triple Negative Breast Cancer Cancer Research

I am unsure whether mda mb 231 cell line belongs to which group.

Mda mb 231 triple negative. However the characterization of mda mb 231 spheroids has been largely unknown at present which requires further attention. The mda mb 231 cell line is a typical tnbc line. However the characterization of mda mb 231 spheroids has been largely unknown at present which requires further attention. In the present study we investigated whether gen inhibits triple negative breast cancer mda mb 231 cells growth via the nocth 1 signaling pathway.

Zero bias scores article reviews protocol conditions and more. In mda mb 231 cells treatment with met do lipo displays significant difference p. There are numerous number of papers pointing mda mb 231 belonged to the first group and simultaneously mda mb 231 has also been widely reported as basal like breast cancer too. In vitro experiments were performed to investigate the cytotoxicity and intracellular accumulation of liposomes in the human breast cancer cell line mda mb 231 a model of triple negative breast cancer one of the most aggressive therapy resistant and metastatic tumors.

Atcc mda mb 231 triple negative breast cancer cell line mda mb 231 triple negative breast cancer cell line supplied by atcc used in various techniques. Mda mb 231 is a highly aggressive invasive and poorly differentiated negative breast triple cancer tnbc cell line as it lacks oestrogen receptor er and progesterone receptor pr expression as well as her2 human epidermal growth factor receptor 2 amplification. Mda mb 231 cells in culture. Materials and methods 2 1.

Mda mb 231 cells the triple negative breast cancer tnbc cell line display representative epithelial to mesenchymal transition emt associated with bc metastasis. You can have a look at molecular characterisation of cell line models for triple negative breast cancers by grigoriadis et al. Is the cell line mda mb 231 triple positive or. 99 100 based on 20 pubmed citations.

Our data demonstrate for the first time to our knowledge that gen inhibits triple negative breast cancer mda mb 231 cell growth by inhibiting nf κb activity via the nocth 1 signaling pathway. Cell lines and culture human breast cancer cell lines mda mb 231 triple negative breast cancer tnbc cells and mcf 7 er positive and pr positive breast cancer cells were obtained from american type culture collection atcc manassas va.

Effect Of Usp21 On Triple Negative Breast Cancer Cell Proliferation Download Scientific Diagram

Effect Of Usp21 On Triple Negative Breast Cancer Cell Proliferation Download Scientific Diagram

Plos One Expression Of Gata3 In Mda Mb 231 Triple Negative Breast Cancer Cells Induces A Growth Inhibitory Response To Tgfss

Plos One Expression Of Gata3 In Mda Mb 231 Triple Negative Breast Cancer Cells Induces A Growth Inhibitory Response To Tgfss

Isl1 Promotes Cancer Progression And Inhibits Cisplatin Sensitivity In Triple Negative Breast Cancer Cells

Isl1 Promotes Cancer Progression And Inhibits Cisplatin Sensitivity In Triple Negative Breast Cancer Cells

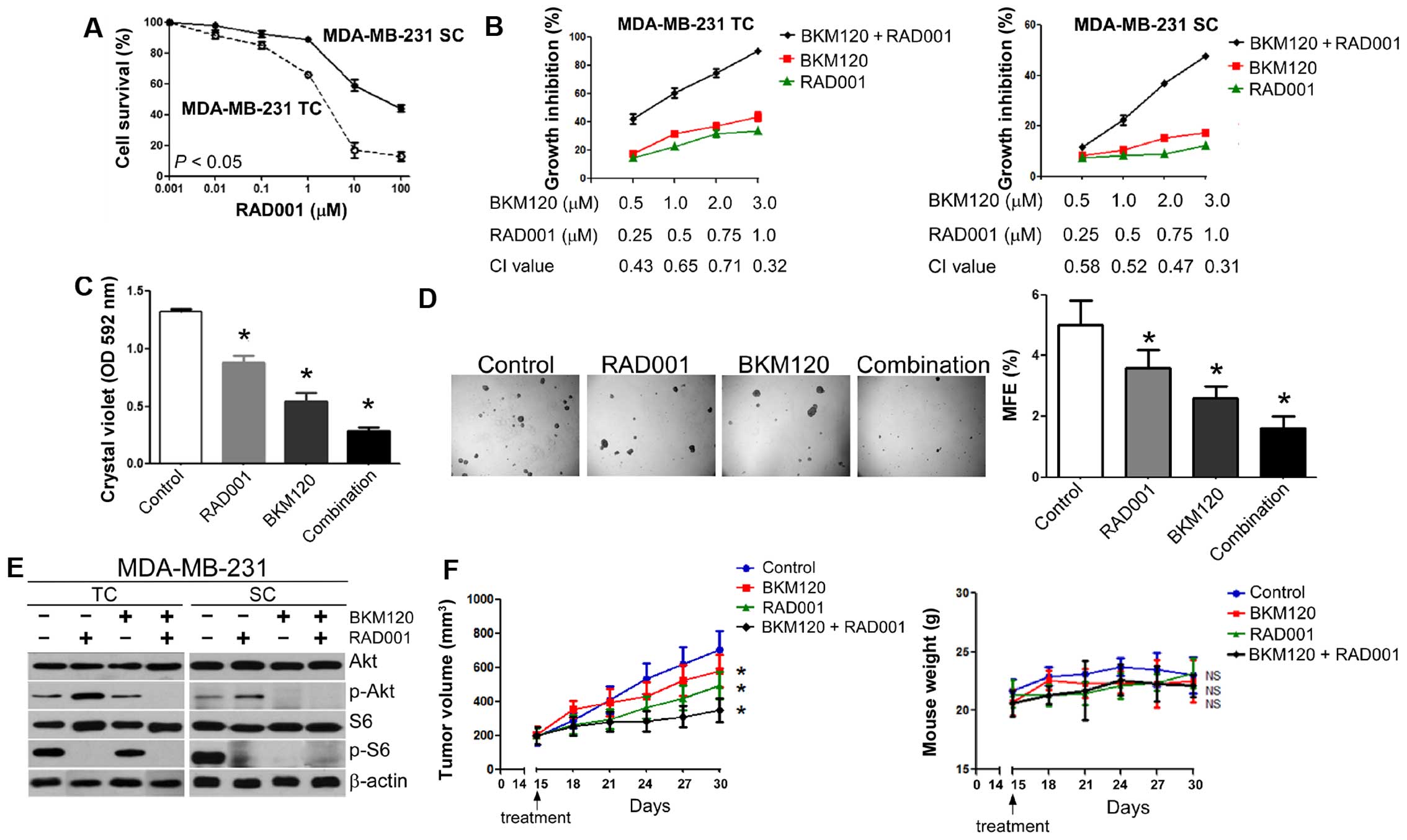
The Combination Of Nvp Bkm120 With Trastuzumab Or Rad001 Synergistically Inhibits The Growth Of Breast Cancer Stem Cells In Vivo

The Combination Of Nvp Bkm120 With Trastuzumab Or Rad001 Synergistically Inhibits The Growth Of Breast Cancer Stem Cells In Vivo

Tumor Volume Of Mcf 7 A And Triple Negative Mda Mb 231 B Human Download Scientific Diagram

Tumor Volume Of Mcf 7 A And Triple Negative Mda Mb 231 B Human Download Scientific Diagram

Nutrients Free Full Text Vitamin C Inhibits Triple Negative Breast Cancer Metastasis By Affecting The Expression Of Yap1 And Synaptopodin 2 Html

Nutrients Free Full Text Vitamin C Inhibits Triple Negative Breast Cancer Metastasis By Affecting The Expression Of Yap1 And Synaptopodin 2 Html

Plos One Rb1 Status In Triple Negative Breast Cancer Cells Dictates Response To Radiation Treatment And Selective Therapeutic Drugs

Plos One Rb1 Status In Triple Negative Breast Cancer Cells Dictates Response To Radiation Treatment And Selective Therapeutic Drugs

Gambogic Acid Increases The Sensitivity To Paclitaxel In Drug Resistant Triple Negative Breast Cancer Via The Shh Signaling Pathway

Gambogic Acid Increases The Sensitivity To Paclitaxel In Drug Resistant Triple Negative Breast Cancer Via The Shh Signaling Pathway

Is The Cell Line Mda Mb 231 Triple Positive Or Triple Negative

Is The Cell Line Mda Mb 231 Triple Positive Or Triple Negative

All Trans Retinoic Acid Activates The Pro Invasive Src Yap Interleukin 6 Axis In Triple Negative Mda Mb 231 Breast Cancer Cells While Cerivastatin Reverses This Action Scientific Reports

All Trans Retinoic Acid Activates The Pro Invasive Src Yap Interleukin 6 Axis In Triple Negative Mda Mb 231 Breast Cancer Cells While Cerivastatin Reverses This Action Scientific Reports

Inhibition Of The Igf Signalling Pathway In Mda Mb 231 Triple Negative Breast Cancer Cells Rcsi Student Medical Journal

Inhibition Of The Igf Signalling Pathway In Mda Mb 231 Triple Negative Breast Cancer Cells Rcsi Student Medical Journal

Combinatorial Effects Of Lapatinib And Rapamycin In Triple Negative Breast Cancer Cells Molecular Cancer Therapeutics

Combinatorial Effects Of Lapatinib And Rapamycin In Triple Negative Breast Cancer Cells Molecular Cancer Therapeutics

Mda Mb 231 Luc D3h2ln A Valuable Model For Triple Negative Breast Cancer Research

Mda Mb 231 Luc D3h2ln A Valuable Model For Triple Negative Breast Cancer Research

Plos One Characterization Of Inorganic Phosphate Transport In The Triple Negative Breast Cancer Cell Line Mda Mb 231

Plos One Characterization Of Inorganic Phosphate Transport In The Triple Negative Breast Cancer Cell Line Mda Mb 231

Source : pinterest.com